Axon MNA Simulation Suite
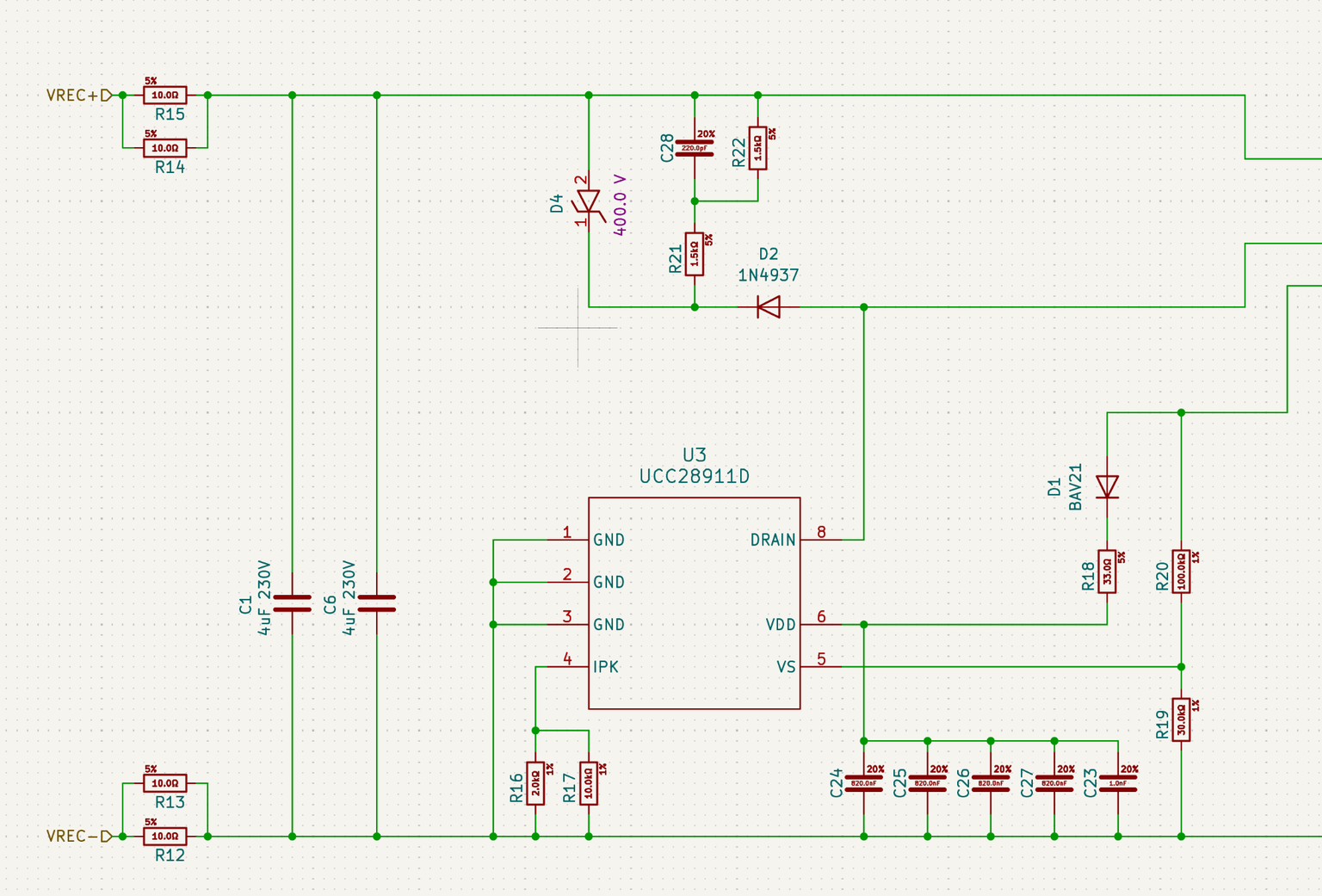
Axon is an experimental, Rust-based circuit simulation engine designed to be a clean, modern spiritual successor to SPICE. Its core algorithm is the Modified Nodal Analysis (MNA), providing a robust foundation for circuit simulation. The project is specifically engineered for modularity and extensibility, aiming to serve as a high-performance foundation for exploring advanced co-simulation and electromechanical extensions.



